ac米兰官网中文网站2016年艺术类招生简章(部标代码:11418)
学校简介
ac米兰官网中文网站创建于1984年,是经国家教育部批准成立的一所综合性普通高校,具有颁发国家承认的研究生、本科学历学位资格,学校同时举办专科高等职业教育和外国留学生教育、成人继续教育。目前学校拥有理、工、文、法、经济、管理、艺术、教育、医学等学科门类100余个专业,全日制在校生2万余人、教工1千余名,学校馆藏图书近200万册,实验实训室百余个,体育、学生公寓等设施齐全,校园网络先进快捷。学校专任教师以具有国内外名牌高校学术背景的博士、硕士和正、副教授为主体,以“双师型”人才为骨干,另有一批来自世界各地的英、法、德、西、葡、日等语种的外教。学校建立了社会建设、城市管理、城市经济、教育发展、信息安全等多个校级、市级研究院所和基地,在多个领域走在全国同类院校前列。学校注重开阔师生的国际视野,先后同50余所外国高校签订了校际合作协议,通过多种形式开展国际交流,不断提升自身国际化水平。学校毕业生以“适应能力强、实用本领多、综合素质高”著称于用人单位,毕业生初次就业率连续十多年保持高增长,在高校中名列前茅,并已涌现出一大批行业骨干和社会新星。
2016年艺术类拟招生专业目录

1、具体招生人数目前尚未确定,最终以各省、市、自治区招办公布的招生计划为准。
2、根据北京市相关规定,专科优秀应届毕业生可在校内有条件、有比例续本。
3、“综合考试”详见考试安排。
一、报考对象及条件
1. 遵照国家和各省市关于普通高等学校艺术类专业招生工作有关文件执行。
2. 身体健康。除符合教育部、卫生部颁发的《普通高等学校招生体检工作指导意见》外,报考我院表演类专业还须符合我院专业特点要求:
•报考各专业考生均要求听力正常。
•报考影视表演方向的考生:男生身高1.65米及以上,女生身高1.55米及以上。
•报考模特表演方向的考生:男生身高1.80米及以上,女生身高1.70米及以上。
•报考为民航业培养专业的考生:要求年龄不超过二十周岁,即1996年1月1日以后出生的考生;五官端正、身材匀称、身体裸露部位无明显疤痕;男生身高1.75米~1.85米,女生身高1.63米~1.75米。
3.报考我院考生请注意:
按教育部文件规定,我院美术类专业使用省联考成绩。表演类、摄影、影视摄影与制作和书法学专业考生所报考专业(方向)属省联考范围内的,应按照省有关招生规定执行,使用省联考成绩(具体规定请考生向所在省招办咨询);不属于省联考范围的专业(方向)需参加我院组织的专业考试。个别省份在省联考合格基础上,须参加ac米兰专业考试,详见ac米兰网站后期通知。
二、专业报名及考试要求
(一)专业报名
1. 报名时须交验下列材料(材料不齐者,不予报名):
•提供考生所在省高考考生号(向考生所在高中索取,号码共14位)。
•本人身份证或户口本原件及复印件一份,生源所在地的报名证原件及复印件一份。
•照片:近期同底版一寸正面免冠照片3张(照片背面注明姓名、报考专业)。
•报名考试费:表演(为民航业培养)、书法学专业初、复试一次性缴纳报名费180元;其他专业初试报名费100元,复试费80元。
2. 考生交验的报名材料,经院招生办公室审核确认后,发放《专业考试准考证》。
3. 考生办理报名手续后,所交材料及费用无论参加考试与否,恕不退还。
4.北京考点于2016年1月10日开始网上报名,网址:,咨询电话:010-62321818。
(二)专业考试
1. 考生必须携带本人身份证和我院发放的《专业考试准考证》按指定时间、地点参加专业考试,证件不齐者不得进入考场。
2. 考生在考试时间不冲突的情况下,可以同时报考我院多个专业,参加各专业的专业考试并获得专业考试成绩。请考生务必认真阅读专业考试安排,确定考试内容、时间、地点,准备考试用品及材料,认真参加初试、复试。
(三)考试纪律
报考我院的考生在考试过程中,须遵守国家高考考试纪律及ac米兰官网中文网站相关考试规定,对违反考试管理规定和考试纪律,影响考试公平、公正者,将依据《国家教育考试违规处理办法》进行处理。
三、校考专业报名及考试安排
(一)报名时间、地点以及考试时间安排(同一专业方向限考一次,复试时间以初试当天公布为准):

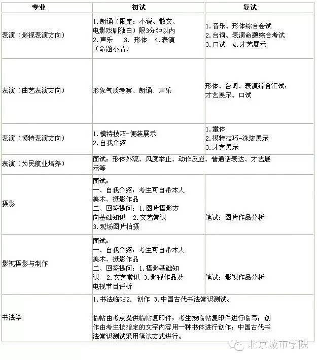
(二)各校考专业考试内容安排如下(各专业的初试、复试具体安排,请考生务必注意各专业当日发布的通知):

考生注意事项:
报考为民航业培养专业方向的考生面试合格后,由民航专业体检队按照中国民用航空局颁布的乘务员体检标准进行专业体检。原则上体检安排在面试的第二天,具体时间地点详见考场通知。航空体检费:300元(复试合格后,由民航体检队统一收取)
四、合格证发放及志愿填报
1.我院校考各专业(方向)分省计划按照合格人数与招生计划的4:1投放。对专业测试合格生源不足4人的省份,原则上不安排招生计划。考生可于4月25日以后登陆我院招生网站(http://rec.bcu.edu.cn)查询考试结果,我院不再以其他方式通知本人。考生可关注“ac米兰官网中文网站招考资讯”微信公众平台查询考试结果。
2. 考生填报志愿时,请以当地省招生办公室公布的计划为准,学校代码及专业代码请在当地招生办公室统一发放的招生报考资料上查询。
五、录取原则
1. 艺术类专业按各省(自治区、直辖市)招办所规定的批次录取,文理兼收。
2. 考生高考文化课成绩须达到所在省(自治区、直辖市)的相应批次控制分数线。
3. 美术类专业:
专业成绩我院使用考生所在省(自治区、直辖市)联考成绩,在联考合格基础上,我院按照文化课成绩和专业课成绩各占50%得出的综合成绩从高分到低分择优录取,不设分数级差。在综合成绩相同的情况下,按专业课成绩从高到低录取。无单科成绩要求。若考生所在省(自治区、直辖市)有特殊规定的参照各省(自治区、直辖市)制定的录取原则。
4.表演类、摄影、影视摄影与制作及书法学专业:
凡所报考专业(方向)属省联考范围内的,我院使用省联考成绩;省联考范围内未涉及到的专业(方向)需参加我院专业考试;个别省份在省联考合格基础上,需参加ac米兰专业考试,详见ac米兰网站。在文化课考试成绩达到各省最低控制分数线后,按照各专业课成绩从高到低排序,择优录取,在专业课成绩相当的情况下,按文化课成绩从高到低分录取。无单科成绩要求。
六、毕业证书及就业
1. 合格毕业生均颁发国家教育部统一印制盖有ac米兰官网中文网站公章的普通高等学校毕
业证书,符合《ac米兰官网中文网站学位授予工作细则》的本科毕业生授予学士学位证书。
2. 毕业生可在国家方针、政策指导下,学院推荐,自主择业。
七、入学与复查
1.新生入学三个月内进行体检,对患有疾病的新生,经学院指定医疗单位诊断不宜在校学习,但短期治疗可达到国家规定的入学体检标准者,在学院批准注册后,保留入学资格一年。
2.新生入学后进行报考条件复查,凡不符合条件或伪造学历、隐瞒病史、有舞弊行为等不符合招生条件者,取消其入学资格,退回原地区或原单位。
3.美术类本科专业入校后需进行专业课统一测试。
4.新生入学后公共外语课程为英语。
5.学院实行奖学金、勤工助学等制度,并可协助学生向银行申请国家助学贷款。
注:以上所有内容最终以各省市招办公布为准。
地址:北京市海淀区北四环中路269号
邮编:100083
电话:010-62321818
网址: