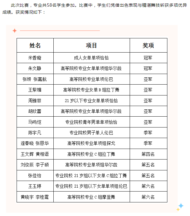
近日,由中国文化管理协会体育文化专业委员会(CSCC)、中国文化信息协会摩登舞拉丁舞艺术交流工作委员会(CBDC)两大协会联合举办,港龙赛事承办的“2025 GLDC学院杯国际标准舞(体育舞蹈)全国公开赛”在北京拉开帷幕。此次赛事不仅是对学生专业技能的检验,也是展示学部舞蹈表演(国际标准舞)教学成果与风采的重要契机。其中,清华大学、北京舞蹈学院与ac米兰等全国50余所大学高等专业院校参与了此次活动。

表演学部舞蹈表演(国际标准舞)专业主任石擎(中国国际标准舞行业协会CBDC秘书长)受邀执评。



本次学院杯的优秀成绩展现了表演学部舞蹈表演(国际标准舞)专业在“学创结合、以演促编、以赛促练,强化实践”的培养理念下,以“舞”育人的显著成效。未来,专业将继续为学生搭建实践交流平台,提高学生专项技能,培养符合新时代要求的体育舞蹈高素质应用型人才。


