ac米兰官网中文网站
x
门户
邮箱
北城VPN
校长信箱
图书馆
信息公开
English
联系我们
首 页
ac米兰官网中文网站
学校介绍
现任领导
机构设置
教学机构
公共管理学部
经济管理学部
国际文化与传播学部
艺术设计学部
表演学部
生物医药学部
信息学部
城市建设学部
教育学部
教育培训中心
文化遗产学部
交流合作
招生就业
招生信息
就业信息
研究生招生信息
北城-华威项目管理硕士
学术科研
科研与社会服务处
科研机构
北城学报
校友天地
菁菁校园
办事服务
校园办事流程
校园缴费平台
校园服务
门户
邮箱
北城VPN
校长信箱
图书馆
信息公开
English
联系我们
科研与社会服务
当前位置:
首 页
->
校园聚焦
-> 正文
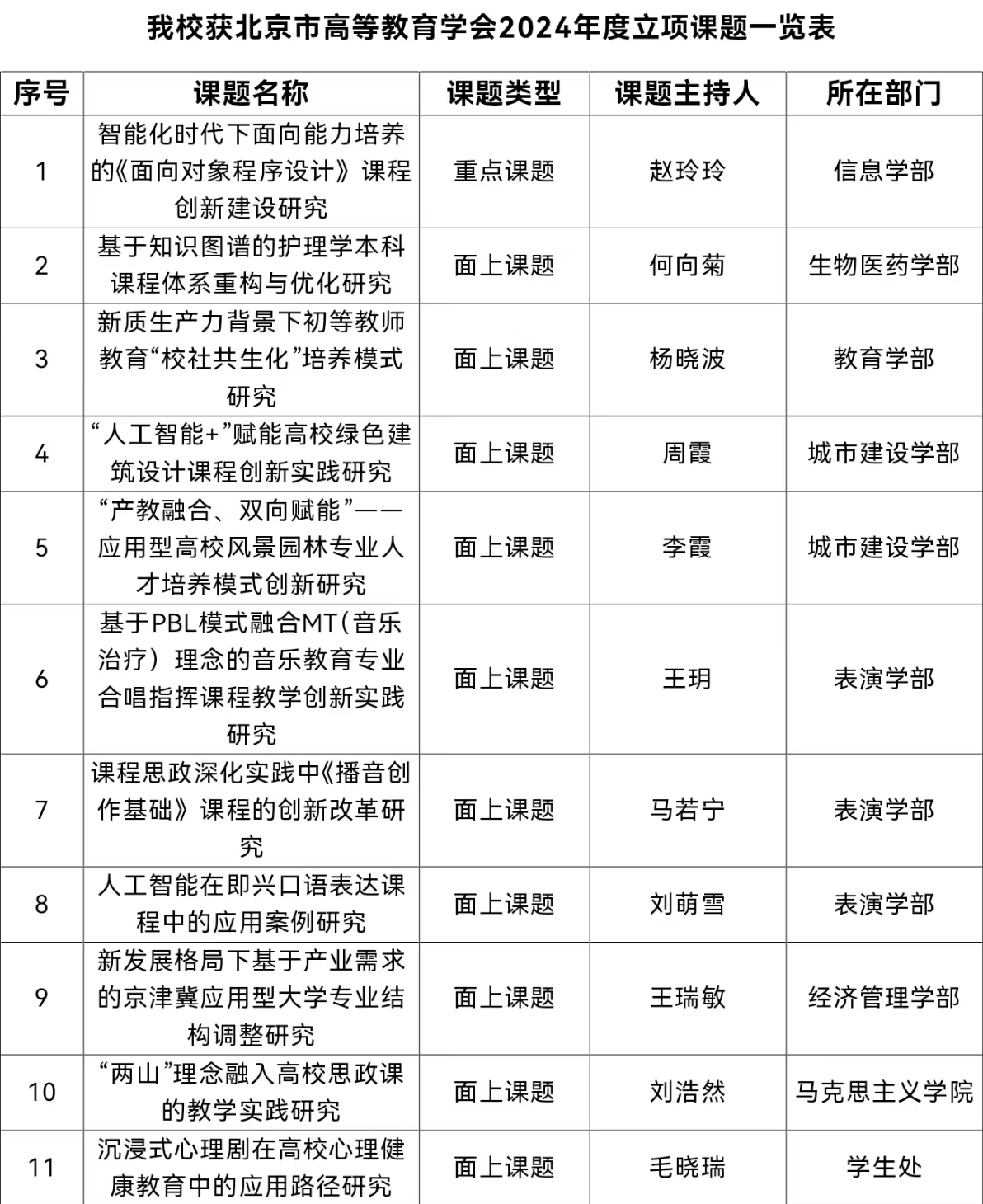
ac米兰获北京市高等教育学会2024年度课题立项11项
发布时间:2024-10-29
来源:
访问量:
近日,经北京市高等教育学会审批,ac米兰教师申报的北京市高等教育学会2024年度课题获得1项重点课题立项和10项面上课题立项。