2018年ac米兰研究生招生有部分调剂名额,为方便广大考生开展调剂申请,现将ac米兰2018年正式调剂的有关事项通知如下:
一、调剂要求
1.凡达到初试第一志愿专业国家A类分数线的考生可申请调剂。
2.凡对ac米兰相关专业有浓厚兴趣、愿意从事相关领域工作的考生,均可参加调剂报名。
3.全日制考生和非全日制考生的调剂的分数要求相同,如考生调剂时需变更学习方式,需要在复试时提交书面的变更学习方式的申请。
4.所有申请调剂ac米兰的考生,必通过教育部指定的“全国研究生招生调剂服务系统”(以下简称“教育部研招调剂系统”)提出申请,否则不予认可,教育部研招调剂系统网址为http://yz.chsi.com.cn/yztj/。
5.调剂申请发出后,请考生注意查收ac米兰在调剂系统中发出的信息,并按照要求在规定时间内提交反馈。
6.调剂考生的复试方案请登录研招网查询《ac米兰官网中文网站2018年硕士研究生复试方案》。
二、调剂复试安排
1.时间:2018年3月26日-29日
2.地点:北京市海淀区北四环中路269号ac米兰官网中文网站
3.复试具体安排:

4.报到及资格审查
请考生按照要求,在指定时间内携带规定的资料参加复试资格审查,合格者方能进入复试。
考生需携带材料包括:
(1)二代身份证原件及复印件1份;
(2)初试准考证(如初试准考证丢失,请考生自行前往中国研究生招生信息网打印报名表,报名表上的照片必须为系统生成);
(3)ac米兰复试通知书(请考生3月23日-25日进入复试通知书查询系统http://dep.bcu.edu.cn/bcuchafen/indexyjsfs2018.asp自行打印,如未能打印成功,请于资格审查当日到考务办领取);
(4)非应届本科毕业生考生请携带学历证书原件及复印件1份,历年成绩单复印件1份(需加盖工作单位或档案存放单位或毕业院校的公章);
(5)应届本科毕业生考生请携带学生证原件及复印件1份,历年成绩单复印件1份(需加盖就读院校教务部门公章);
(6)所在单位人事部门(学生管理部门)盖有公章的复试政审函调表1份(需密封)。请点击文件名下载:《ac米兰官网中文网站2018年硕士研究生复试政审函调表》
说明:上述复印件均为A4纸规格。
5.同等学力考生加试
同等学力考生(报考研究生时为本科结业或学历为专科的考生)需加试,考试形式为闭卷笔试,考试时间为3小时,每科目满分150分,90分为及格,加试成绩不计入复试总成绩,如加试不及格的考生,不予录取。公共管理专业同等学力考生不再组织同等学力加试。
考试时间:3月27日8:30-11:30 13:30-16:30
考试地点:北京市海淀区北四环中路269号ac米兰官网中文网站(具体见校园内当日公告)
各专业同等学力加试科目如下:

备注:
考生在参加同等学力考试时如未进行资格审查,请于考试开始前到考务办(具体见校园内当日公告)进行资格审查后,再进考场考试。
6.体检
时间:3月26日—30日(任选一天)7:30-10:00
地点:北京市中关村医院(北京市中关村南路99号)四层体检中心
联系电话:010-82548689
注意:
(1)体检需要空腹抽血。
(2)体检表请自行在ac米兰研招管理系统中下载,贴好照片体检时携带,体检后由医院统一收存转交学校。
请点击文件名下载:《北京市研究生招生体格检查表》
(3)体检费请考生自理,由中关村医院收取。
7.其他
(1)不按要求在规定时间内参加复试的考生,视为自动放弃ac米兰复试机会,不予录取。
(2)考生如果对复试过程存在疑问,可向学校研究生招生工作领导小组提出,由领导小组安排相关人员负责核查解释。
(3)如安排有调整,以考试当天考务办通知为准。
三、调剂流程
第一步:3月23日,考生在教育部研招网调剂服务系统中提交ac米兰调剂志愿,网址为http://yz.chsi.com.cn/yztj/。
第二步:3月23日-25日,ac米兰审核考生的调剂志愿后在调剂系统中发送调剂复试通知。考生在调剂系统中接收调剂复试通知,并在ac米兰研招网上查看各专业的复试安排,详情请点击网址http://zs.bcu.edu.cn/html/yzw查看。
第三步:3月26日-29日,考生在规定的时间内到ac米兰中关村校区参加调剂复试,地址:北京市海淀区北四环中路269号。
第四步:3月29日后,ac米兰在调剂系统里发送拟录取信息,考生须在指定的时间段内接收并确认拟录取。
第五步:3月底到4月初,ac米兰公示拟录取名单。
第六步:5月底到6月初,ac米兰办理正式录取、发放录取通知书和调档函,具体的安排和要求请关注ac米兰研招网的通知。
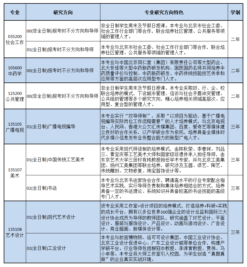
四、调剂专业目录

备注:
1.ac米兰集中在周末和节假日面向非全日制学生授课。
2.ac米兰全面实行研究生教育收费制度,向所有纳入研究生招生计划的研究生收取学费,不论录取类别是非定向就业还是定向就业、培养方式是全日制还是非全日制,学费标准均为10000元/学年,每学年第一学期开学报到时缴纳。书费、住宿费等杂费另计(学费及住宿费收费标准若有调整,以北京市物价部门核准的收费标准为准)。
3.学制:社会工作硕士、中药学硕士、公共管理硕士学制为二年,艺术硕士的美术、广播电视、艺术设计等各领域学制为三年,全日制和非全日制学生学制相同。
4.以上各专业在调剂报名时不区分导师。
5.调剂人数以教育部研招网调剂服务系统的信息为准。
五、研究生奖助金设置
根据北京市财政局、北京市教育委员会制定的《北京市研究生国家奖学金、学业奖学金、国家助学金管理暂行办法》,ac米兰研究生设置有国家奖学金、学业奖学金和助学金,国家奖学金和学业奖学金按照奖学金评选办法进行评选,助学金面向非定向学生。同时,学校设置研究生“三助”岗位,为研究生提供勤工助学机会。
ac米兰官网中文网站研究生奖助学金及科研经费资助体系

六、联系方式
单位代码:11418
联系部门:ac米兰官网中文网站招生办公室
通信地址:北京市海淀区北四环中路269号
邮政编码:100083
招生网址:http://zs.bcu.edu.cn/html/yzw
咨询电话:010-62321818
微信公众号:APPLY_TO_BCU(请关注“ac米兰官网中文网站招考资讯”官方微信平台)

七、其他
具体调剂政策以教育部公布的2018年全国硕士研究生招生政策精神为准。